人社部发〔2017〕68号
各省、自治区、直辖市人民政府,国务院各部委、各直属机构:
根据国务院推进简政放权、放管结合、优化服务改革部署,为进一步加强职业资格设置实施的监管和服务,人力资源社会保障部研究制定了《国家职业资格目录》,经国务院同意,现予以公布。
建立国家职业资格目录是转变政府职能、深化行政审批制度和人才发展体制机制改革的重要内容,是推动大众创业、万众创新的重要举措。建立公开、科学、规范的职业资格目录,有利于明确政府管理的职业资格范围,解决职业资格过多过滥问题,降低就业创业门槛;有利于进一步清理违规考试、鉴定、培训、发证等活动,减轻人才负担,对于提高职业资格设置管理的科学化、规范化水平,持续激发市场主体创造活力,推进供给侧结构性改革具有重要意义。
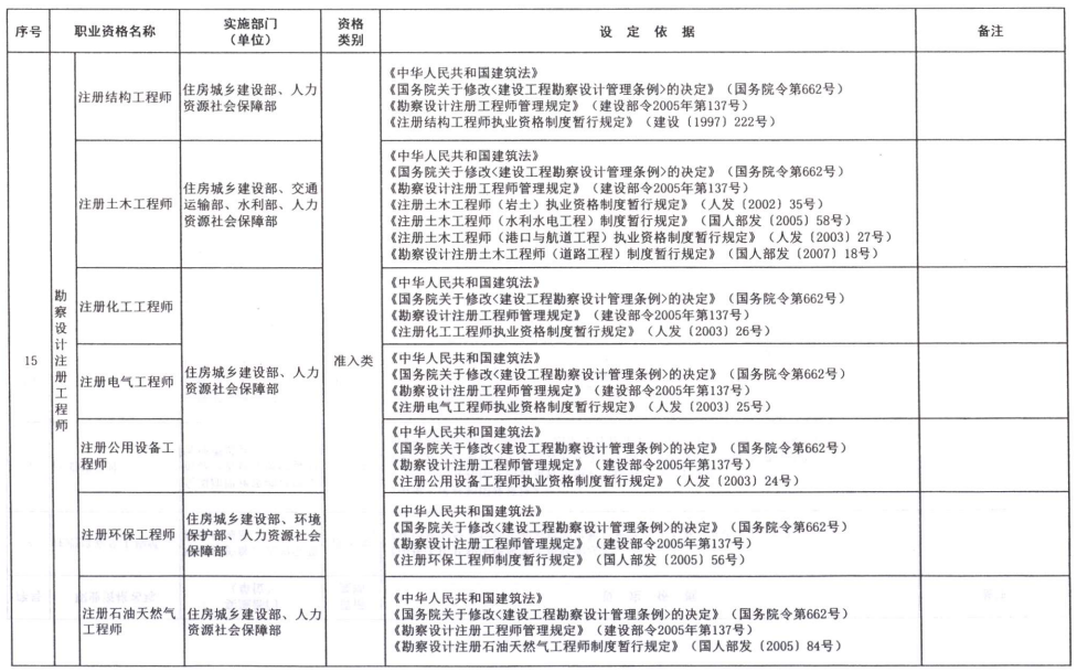
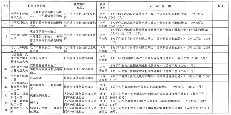
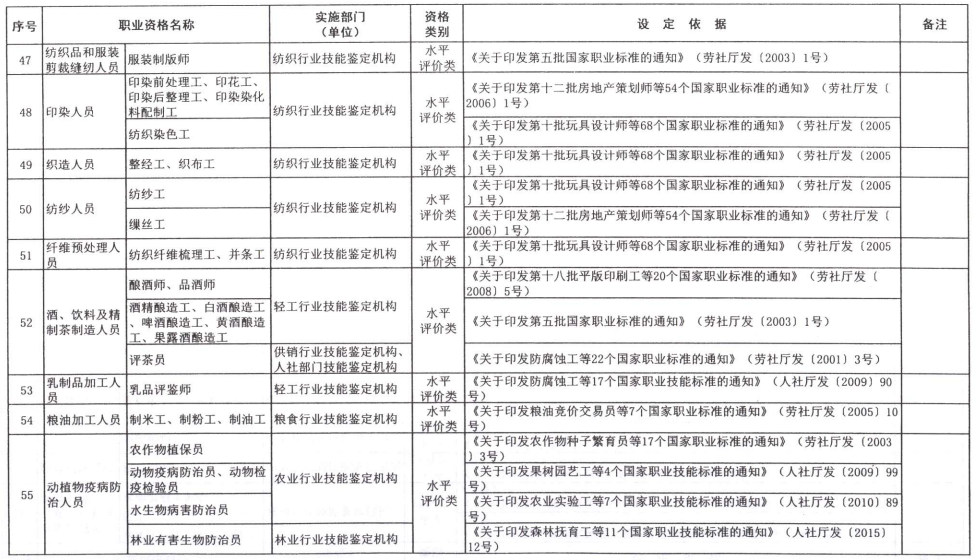
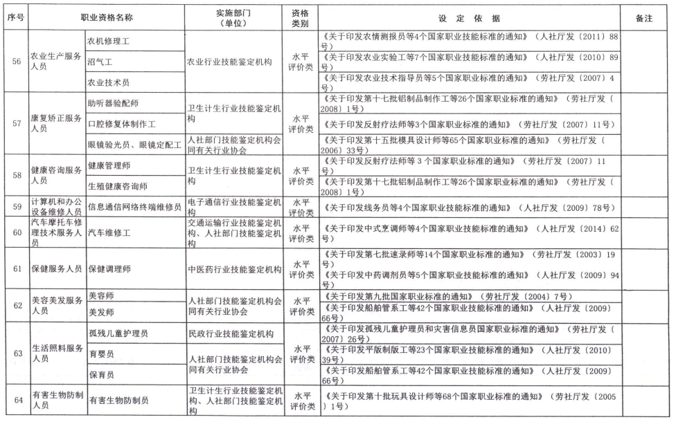
国家按照规定的条件和程序将职业资格纳入国家职业资格目录,实行清单式管理,目录之外一律不得许可和认定职业资格,目录之内除准入类职业资格外一律不得与就业创业挂钩;目录接受社会监督,保持相对稳定,实行动态调整。设置准入类职业资格,其所涉职业(工种)必须关系公共利益或涉及国家安全、公共安全、人身健康、生命财产安全,且必须有法律法规或国务院决定作为依据;设置水平评价类职业资格,其所涉职业(工种)应具有较强的专业性和社会通用性,技术技能要求较高,行业管理和人才队伍建设确实需要。今后职业资格设置、取消及纳入、退出目录,须由人力资源社会保障部会同国务院有关部门组织专家进行评估论证、新设职业资格应当遵守《国务院关于严格控制新设行政许可的通知》(国发〔2013〕39号)规定并广泛听取社会意见后,按程序报经国务院批准。人力资源社会保障部门要加强监督管理,各地区、各部门未经批准不得在目录之外自行设置国家职业资格,严禁在目录之外开展职业资格许可和认定工作,坚决防止已取消的职业资格“死灰复燃”,对违法违规设置实施的职业资格事项,发现一起、严肃查处一起。行业协会、学会等社会组织和企事业单位依据市场需要自行开展能力水平评价活动,不得变相开展资格资质许可和认定,证书不得使用“中华人民共和国”、“中国”、“中华”、“国家”、“全国”、“职业资格”或“人员资格”等字样和国徽标志。对资格资质持有人因不具备应有职业水平导致重大过失的,负责许可认定的单位也要承担相应责任。
推行国家职业资格目录管理是一项既重要又复杂的系统性工作,各地区、各部门务必高度重视,周密部署,精心组织,搞好衔接,确保职业资格目录顺利实施,相关工作平稳过渡。要不断巩固和拓展职业资格改革成效,为各类人才和用人单位提供优质服务,为促进经济社会持续健康发展作出更大贡献。
附件:国家职业资格目录(共计140项)
专业技术人员职业资格技能人员职业资格
人力资源社会保障部
2017年9月12日



















